The Pleistocene transition to meat eating and the evolution of “recreational” drug use

Ed Hagen

Washington State University

October 1, 2025

High demand for pharmacological plants has shaped the modern world

Global spice trade 2000 BP (Wang et al. 2023)

Spice trade 16th century Portugal (De Romanis 2015)

Global spice trade today (Food and Agriculture Organization 2019)

Cocaine export routes

World Drug Report 2025

Drug violence and migration (Daniele, Le Moglie, and Masera 2023)

Global drug mortality (Goodchild, Nargis, and d’Espaignet 2018)

Hypothesis

Intensifying zoonotic pathogen pressure in Pleistocene Homo selected for increased pharmacological plant use

Evolution of the human diet

Hominin Plio-Pleistocene ecology

Miocene diet

Hominin Plio-Pleistocene ecology

Pliocene diet

Pliocene diet

Pliocene diet

Hominin Plio-Pleistocene ecology

The transition to carnivory

The transition to carnivory

Domı́nguez-Rodrigo et al. (2021)

Dramatic dietary shift

Increased zoonotic pathogen pressure

Plant vs. animal pathogens

Kim et al. (2020)

Most animal RNA viruses enter human cells

Dufloo et al. (2025)

Wild mammalian zoonotic reservoirs (Han, Kramer, and Drake 2016a)

Han, Kramer, and Drake (2016b)

Bushmeat spillover risk

  • Ebola, HIV, and monkeypox, SARS-CoV-1, and possibly SARS-CoV-2 (Kurpiers et al., 2016; Peros et al., 2021).

  • Systematic review: 133 reports of disease involving 60 pathogens in 58 bushmeat species, mostly mammals (95%), with some reptiles (4%) and birds (1%).

  • The most common zoonotic pathogens were helminths (37%) and bacteria (33%), followed by viruses and protozoa (15% each) (Peros et al., 2021).

Hunting spillover risk

  • Congo Basin foragers (pygmies) are at higher risk of zoonotic spillover than neighboring farmers
  • Simian foamy virus (SFV)
  • Human T-lymphotropic virus type 1 (HTLV-1)
  • Monkeypox
  • Ebola (highest prevalence of antibodies ever reported: 18.7% vs. 2-3.5%)
  • Severe bites from a non-human primate are major risk factor for infection

RNA virus tissue tropism and transmission

Brierley, Pedersen, and Woolhouse (2019)

RNA virus virulence

Leaves: correct classifications.

Brierley, Pedersen, and Woolhouse (2019)

Zoonotic virus case fatality rates

Guth et al. (2019)

Immune system divergence

Humans have very acidic stomachs

Humans are very sensitive to LPS (Brinkworth and Valizadegan 2021)

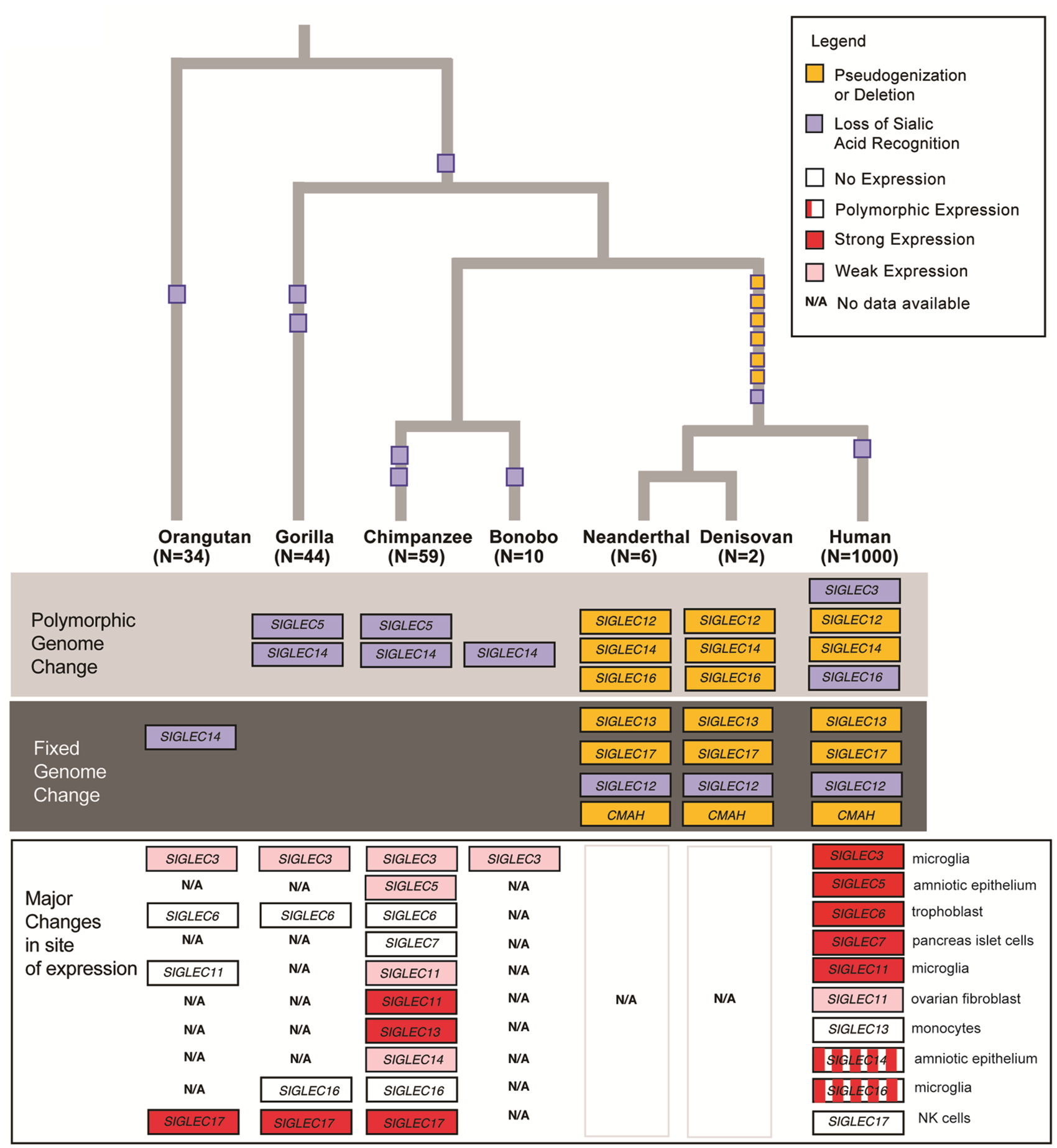
CMAH loss of function (Khan et al. 2020)

Human-specific downregulation of anthrax receptor protein (ANTXR2) (Choate et al. 2021)

Inflammation of animal vs. plant foods (Shivappa et al. 2014)

Substance use

Neanderthal medication? (Weyrich et al. 2017)

Spices and health outcomes (Rakhi et al. 2018)

Tobacco shamans

Brazilian Tupinamba curing by blowing tobacco smoke. Andre Thevet, La Cosmographie Universelle, 1575

Helminths vs. tobacco use in Aka foragers (Roulette et al. 2014)

Tobacco use by age and sex

Theoretical model

Age of first use

Caffeine in a representative US sample (N = 2714)

Female tobacco use by age in 66 low- and middle-income countries (N = 2.6M)

Male tobacco use by age in 66 low- and middle-income countries (N = 1.1M)

Tobacco use by age in 66 low- and middle-income countries (N = 3.7M)

Tobacco use by years of education in 66 low- and middle-income countries (N = 3.7M)

Tobacco use by reproductive variables in 66 low- and middle-income countries (N = 3.7M)

  • Marriage: Women aOR = 0.76 (0.7, 0.84); Men aOR = 1.2 (1.1, 1.3)
  • Pregnancy: aOR = 0.85 (0.77, 0.94)
  • Breastfeeding: aOR = 0.89 (0.81, 0.98)

Concluding remarks

  • The human niche involved fewer anti-infective plant foods and more infective animal foods
  • Theories often emphasize meat spoilage but ignore spillover risk
  • Zoonotic pathogens often have poor transmissibility but high virulence
  • A single lifetime infection of a rabies-like pathogen would have had an enormous impact on fitness
  • The human immune system appears to have diverged from those of ape relatives
  • There is evidence of tobacco and other pharmacological plants in the Pleistocene
  • Spices and common recreational plant drugs appear to provide medical benefits
  • Drug toxicity shapes global patterns of use by age, sex, and reproductive status

Hagen, Blackwell, Lightner, & Sullivan (2023) Homo medicus: The transition to meat eating increased pathogen pressure and the use of pharmacological plants in Homo

Rabies as a model zoonotic disease

  • Seven lyssaviruses infect humans
  • Transmission: bites from infected bats and carnivores
  • Infects the nervous system
  • 100% lethal (without immediate treatment)
  • 13K–59K annual deaths globally (mainly from rabid dogs)
  • No human-to-human transmission

References

Brierley, Liam, Amy B. Pedersen, and Mark E. J. Woolhouse. 2019. “Tissue Tropism and Transmission Ecology Predict Virulence of Human RNA Viruses.” PLOS Biology 17 (11): e3000206. https://doi.org/10.1371/journal.pbio.3000206.
Brinkworth, Jessica F., and Negin Valizadegan. 2021. “Sepsis and the Evolution of Human Increased Sensitivity to Lipopolysaccharide.” Evolutionary Anthropology: Issues, News, and Reviews 30 (2): 141–57. https://doi.org/10.1002/evan.21887.
Choate, Lauren A, Gilad Barshad, Pierce W McMahon, Iskander Said, Edward J Rice, Paul R Munn, James J Lewis, and Charles G Danko. 2021. “Multiple Stages of Evolutionary Change in Anthrax Toxin Receptor Expression in Humans.” Nature Communications 12 (1): 6590.
Daniele, Gianmarco, Marco Le Moglie, and Federico Masera. 2023. “Pains, Guns and Moves: The Effect of the U.S. Opioid Epidemic on Mexican Migration.” Journal of Development Economics 160 (January): 102983. https://doi.org/10.1016/j.jdeveco.2022.102983.
De Romanis, Federico. 2015. “Comparative Perspectives on the Pepper Trade.” In Across the Ocean: Nine Essays on Indo-Mediterranean Trade, 127–94. Leiden: Brill.
Domı́nguez-Rodrigo, Manuel, Enrique Baquedano, Elia Organista, Lucı́a Cobo-Sánchez, Audax Mabulla, Vivek Maskara, Agness Gidna, et al. 2021. “Early Pleistocene Faunivorous Hominins Were Not Kleptoparasitic, and This Impacted the Evolution of Human Anatomy and Socio-Ecology.” Scientific Reports 11 (1): 16135.
Dufloo, Jérémy, Iván Andreu-Moreno, Jorge Moreno-Garcı́a, Ana Valero-Rello, and Rafael Sanjuán. 2025. “Receptor-Binding Proteins from Animal Viruses Are Broadly Compatible with Human Cell Entry Factors.” Nature Microbiology, 1–15.
Food and Agriculture Organization. 2019. “FAOSTAT.” http://www.fao.org/faostat/en/#home.
Goodchild, Mark, Nigar Nargis, and Edouard Tursan d’Espaignet. 2018. “Global Economic Cost of Smoking-Attributable Diseases.” Tobacco Control 27 (1): 58–64.
Guth, Sarah, Elisa Visher, Mike Boots, and Cara E. Brook. 2019. “Host Phylogenetic Distance Drives Trends in Virus Virulence and Transmissibility Across the Animal-Human Interface.” Philosophical Transactions of the Royal Society B: Biological Sciences 374 (1782): 20190296. https://doi.org/10.1098/rstb.2019.0296.
Han, Barbara A, Andrew M Kramer, and John M Drake. 2016b. “Global Patterns of Zoonotic Disease in Mammals.” Trends in Parasitology 32 (7): 565–77.
———. 2016a. “Global Patterns of Zoonotic Disease in Mammals.” Trends in Parasitology 32 (7): 565–77.
Khan, Naazneen, Marc de Manuel, Stephane Peyregne, Raymond Do, Kay Prufer, Tomas Marques-Bonet, Nissi Varki, Pascal Gagneux, and Ajit Varki. 2020. “Multiple Genomic Events Altering Hominin SIGLEC Biology and Innate Immunity Predated the Common Ancestor of Humans and Archaic Hominins.” Genome Biology and Evolution 12 (7): 1040–50.
Kim, Jun-Seob, Sung-Jin Yoon, Young-Jun Park, Seon-Yeong Kim, and Choong-Min Ryu. 2020. “Crossing the Kingdom Border: Human Diseases Caused by Plant Pathogens.” Environmental Microbiology 22 (7): 2485–95.
Rakhi, NK, Rudraksh Tuwani, Jagriti Mukherjee, and Ganesh Bagler. 2018. “Data-Driven Analysis of Biomedical Literature Suggests Broad-Spectrum Benefits of Culinary Herbs and Spices.” PloS One 13 (5): e0198030.
Roulette, Casey J, Hayley Mann, Brian M Kemp, Mark Remiker, Jennifer W Roulette, Barry S Hewlett, Mirdad Kazanji, et al. 2014. “Tobacco Use Vs. Helminths in Congo Basin Hunter-Gatherers: Self-Medication in Humans?” Evolution and Human Behavior 35 (5): 397–407.
Shivappa, Nitin, Susan E Steck, Thomas G Hurley, James R Hussey, and James R Hébert. 2014. “Designing and Developing a Literature-Derived, Population-Based Dietary Inflammatory Index.” Public Health Nutrition 17 (8): 1689–96.
Wang, Weiwei, Khanh Trung Kien Nguyen, Chunguang Zhao, and Hsiao-chun Hung. 2023. “Earliest Curry in Southeast Asia and the Global Spice Trade 2000 Years Ago.” Science Advances 9 (29): eadh5517.
Weyrich, Laura S., Sebastian Duchene, Julien Soubrier, Luis Arriola, Bastien Llamas, James Breen, Alan G. Morris, et al. 2017. “Neanderthal Behaviour, Diet, and Disease Inferred from Ancient DNA in Dental Calculus.” Nature 544 (7650): 357–61. https://doi.org/10.1038/nature21674.